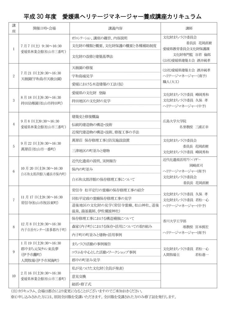
愛媛県 ヘリテージマネージャー3期生募集
愛媛県のヘリテージマネージャー第3期の募集が始まりました。2期生卒業の私ですが、見ると昨年と同じものもあれば違うものも多くあり、いくつか選んで受講したいと思います。
昨年受講した者として、とても勉強になり楽しかったと言えます。全10回の受講は大変でしょうけれど、いつかこの講座を勉強してみたいと思っているかたにはお勧めです。


- 作者: 林 時江,(株)林藤ハウジング
- 出版社/メーカー: 古民家再生研究会
- 発売日: 2017/02/01
- メディア: Kindle版
- この商品を含むブログを見る


